尊龙凯时
首页
关于尊龙凯时
董事长致辞
集团介绍
企业文化
生长战略
组织架构
新闻中心
主题教育
勤视角
勤故事
尊龙凯时先锋
财务预决算果真
丰饶辽乡
政务果真
集团工业
酒店治理
物业治理
车辆效劳
地产开发
教育工业
资产运营
党群建设
党的建设
党史专栏
党政企金句摘编
党史学习教育事情简报
社会责任
人力资源
交流中心
媒体联系
投诉建议
联系尊龙凯时
首页
关于尊龙凯时
董事长致辞
集团介绍
企业文化
生长战略
组织架构
新闻中心
主题教育
勤视角
勤故事
尊龙凯时先锋
财务预决算果真
丰饶辽乡
政务果真
集团工业
酒店治理
物业治理
车辆效劳
地产开发
教育工业
资产运营
党群建设
党的建设
党史专栏
党政企金句摘编
党史学习教育事情简报
社会责任
人力资源
交流中心
媒体联系
投诉建议
联系尊龙凯时
财务预决算果真
首页
/
财务预决算果真
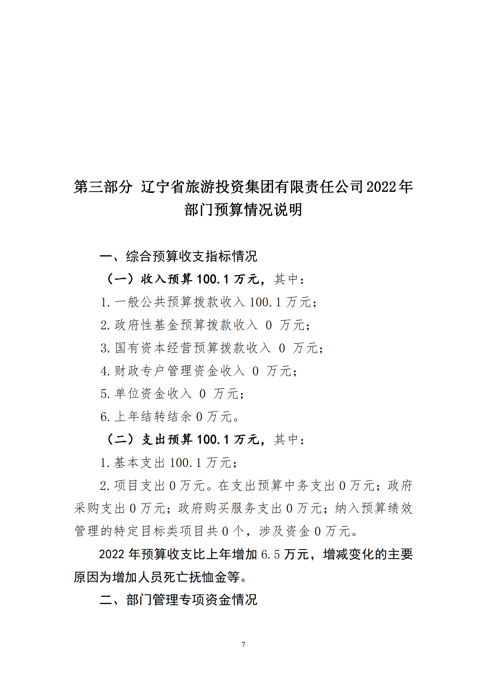
辽宁省旅游投资集团有限责任公司2022年度部分预算果真
2023-09-01
上一篇:辽宁省旅游投资集团有限责任公司2021年度部分预算果真
下一篇:辽宁省旅游投资集团有限责任公司2021年度部分决算果真
返回
关于尊龙凯时
董事长致辞
集团介绍
企业文化
生长战略
组织架构
新闻中心
主题教育
勤视角
勤故事
尊龙凯时先锋
财务预决算果真
丰饶辽乡
政务果真
集团工业
酒店治理
物业治理
车辆效劳
资产运营
地产开发
教育工业
人力资源
交流中心
媒体联系
投诉建议
联系尊龙凯时
微信民众号
微信民众号订阅号
Copyright ? 尊龙凯时 辽ICP备18013271号 沈阳网站建设:大熊科技
网站地图